High Ticket Ecommerce is a different operating model
If you sell products where a single transaction can be $10,000, $50,000, or $250,000, your commerce problem is not “how do I launch fast?”
Your problem is: how do I control risk, margin, workflow, and trust at transaction-level precision?
That is where most SaaS commerce stacks break down.
Multi-Step Deals
Proven deposit-based ACH and wire settlement workflows, not card-fee-maximized defaults
Signature-Required Documents
Automated Docusign integration for post-deposit, pre-wire / ACH transfer sales contract agreements
Seamless Google Merchant Center / Google Shopping Integration
Proven system allows high-ticket items to be marketed directly on Google Shopping in a way that fully supports custom order resolution workflows
The Core Misalignment
Mainstream SaaS commerce platforms like Shopify and Woocommerce are optimized for high-volume / low-complexity retail.
High-ticket commerce is often low-volume / high-complexity / high-liability.
Those two worlds demand different architecture.

Conti Digital - SAAS High-Ticket Ecommerce vs Custom Mermaid Diagram
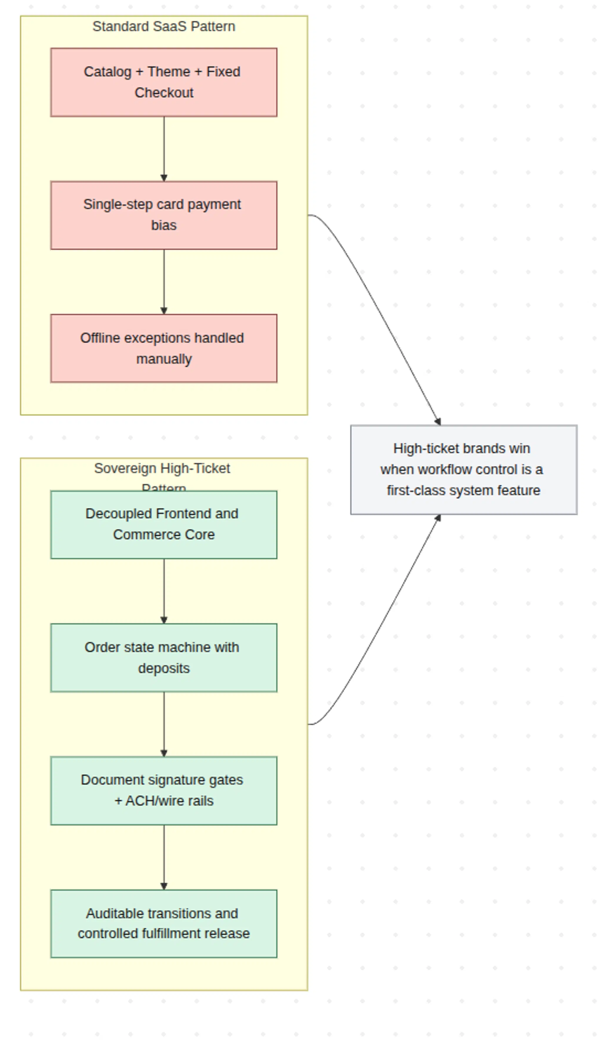
What High-Ticket Brands Actually Need
In real high-ticket sales operations, checkout is just one step in a longer controlled process. Typical requirements include:
- Initial quote review and approval
- Partial deposit collection
- Signature-required agreements or terms acceptance
- Inventory reservation rules tied to payment status
- Final settlement before shipment release
- Manual finance operations for approved wire/check receipt
This is an order orchestration problem, not a template customization problem.
Proof From Real Implementation (Fine’s Gallery Pattern)
In the Fine’s Gallery modernization implementation, the platform supports these workflows as native system behavior, not afterthoughts.
Concrete examples from the codebase and architecture:
- Explicit payment rails include
card,ach, andwiretypes in the payment service model. - Checkout validators expose ACH/wire selection for customer payment method.
- Deposit and staged payment flows are modeled directly in order schema
- Invoice orchestration enforces phase logic:
- initial invoice requires deposit amount
- final invoice blocked until stage prerequisites are met
- Signature operations are integrated with DocuSign:
- outbound signature requests
- signed webhook validation and status propagation
- order progression blocked when required signatures are pending
- Manual wire/check processing is a first-class admin workflow with payment-record creation and confirmation handling.
This is exactly the gap most SaaS stacks struggle to solve cleanly for high-ticket operators.

Conti Digital - Proven High Ticket Ecommerce Workflow
The Payment Economics Most Teams Ignore
For high-ticket deals, payment rail strategy materially impacts margin and cash mechanics.
- Card rails can be appropriate for some transactions, but percentage-based fees become significant at high order values.
- ACH/wire options can reduce effective transaction cost and align better with enterprise or collector purchasing behavior.
- Deposit plus final-payment structure improves risk control for custom or reserved inventory.
That requires a platform where payment method, order stage, and release conditions are connected by code and policy.

Conti Digital - High Ticket Ecommerce Order Workflow Diagram 2
Why “Just Use Shopify” Usually Fails at Scale
Shopify and WooCommerce give the illusion of ownership but often create operational fragility in high-ticket contexts:
- Plugin dependency chains for critical workflow steps
- Security patch pressure across many extensions
- Blended concerns across storefront, admin logic, and operational workflows
- Hard-to-audit custom behavior spread across plugins/hooks
A sovereign approach does not mean overengineering. It means isolating mission-critical behavior in a system that can be tested, audited, and evolved without plugin roulette.
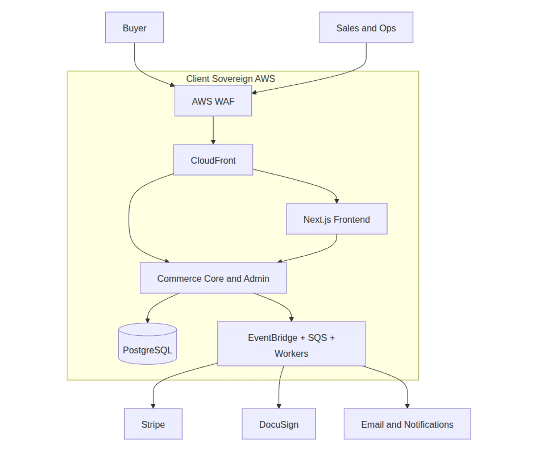
The Sovereign Commerce Model (Built In Your Account)
The right architecture for this class of brand is:
- Your AWS account (single-tenant)
- Your data boundaries
- Your IAM policy controls
- Your workflow logic as code
- Your CI/CD trust model (OIDC, no long-lived static cloud keys)
A practical blueprint:
- Decoupled Next.js frontend and Payload commerce/admin core
- Edge delivery via CloudFront with WAF controls
- Managed Postgres for transactional integrity
- Event-driven async workers for non-blocking operations
- Terraform-managed infrastructure and repeatable deployment contracts

Conti Digital - High Ticket Ecommerce High-Level System Design Diagram
Case Study Signal: Reliability and Migration Discipline
For the Fine’s Gallery platform modernization, the published case study highlights execution outcomes that matter to leadership teams:
- zero code regressions during migration
- reproducible deployment behavior
- no operational data loss during transition
Reference: https://www.petertconti.com/case-studies/fines-gallery-platform-modernization
This is the key point for decision-makers: high-ticket commerce isn’t only about frontend aesthetics. It’s an operations and risk architecture decision.
Executive Takeaway
If your digital channel is effectively a product catalog and your actual transaction process still happens through back-and-forth email, PDFs, and manual payment confirmation outside your platform, you do not have modern commerce infrastructure.
You have a website plus workaround labor.
For high-ticket brands, sovereign custom commerce is about turning revenue operations into a controlled system:
- Payment logic that matches deal structure
- Signature enforcement tied to order progression
- Finance workflows that support ACH/wire economics
- Infrastructure you own, in an environment you control
That is how you protect margin, reduce operational risk, and scale without platform constraints.
